消防聯動控制設備月檢、季檢、年檢的最新要求

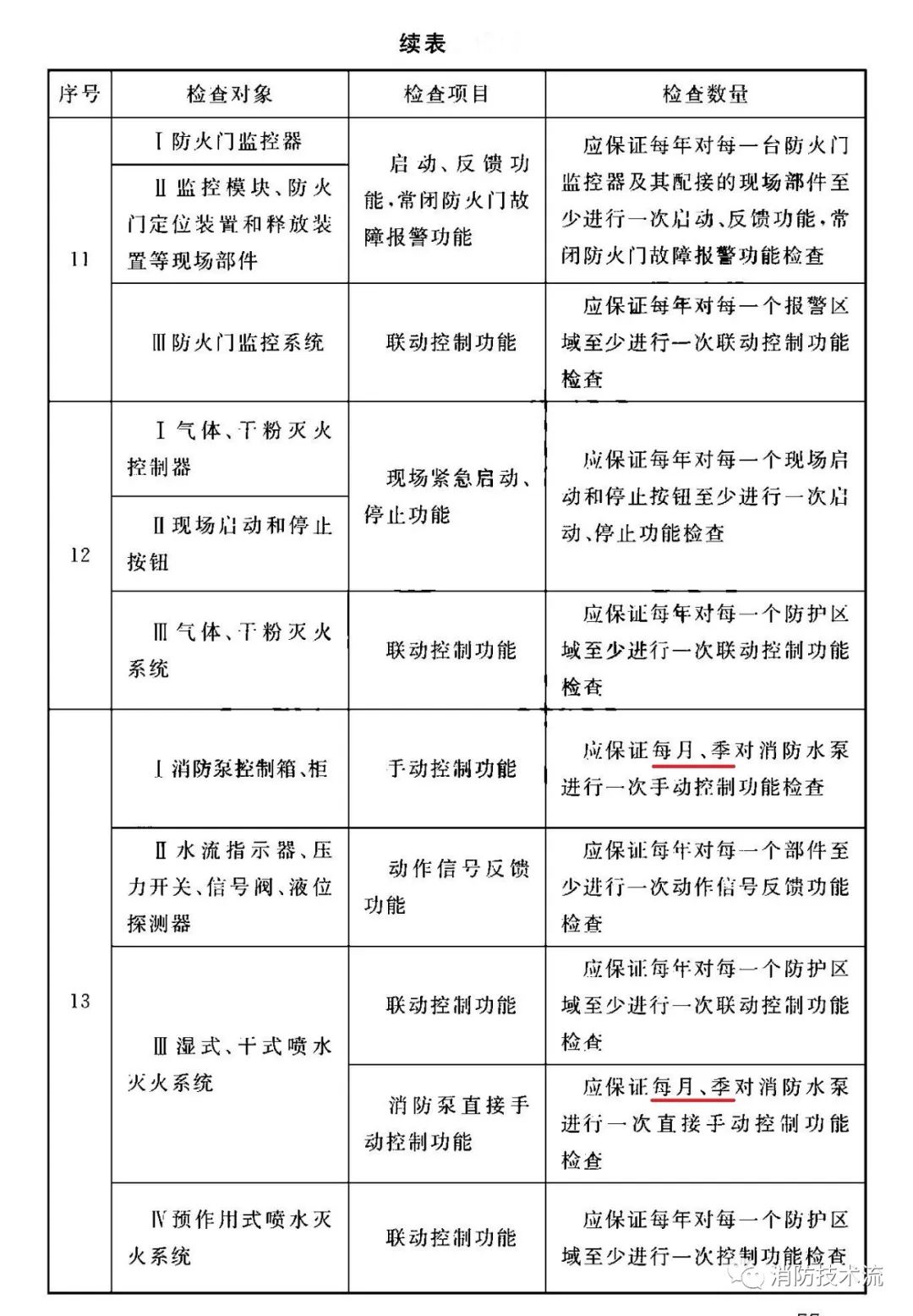
根據《 火災自動報警系統施工及驗收標準》要求,每年應按表中規定的檢查項目、數量對系統設備的功能、各分系統的聯動控制功能進行檢查。






海灣消防公司主營:海灣消防報警系統銷售,消防設備安裝,海灣氣體滅火、海灣電氣火災、消防水噴淋系統施工安裝,售后維修,海灣消防網站:http://www.qhjuheng.com/;海灣消防服務熱線:4006-598-119
本頁關鍵詞:消防聯動控制設備月檢、季檢、年檢的最新要求
技術資料更多 >>


蘇公網安備32058102002147號